LOADING.....
免費、快速、簡單,輕鬆製作線上報名系統!
站內搜尋
承辦人員登入
·
註冊
最新活動
·
熱門活動
·
地圖搜尋
·
報名表範例
·
系統問題
·
功能說明
留言提問
2026報名表專用注意事項及聯繫方式圖
活動日期:2027-12-31
活動說明
檔案下載
(1)
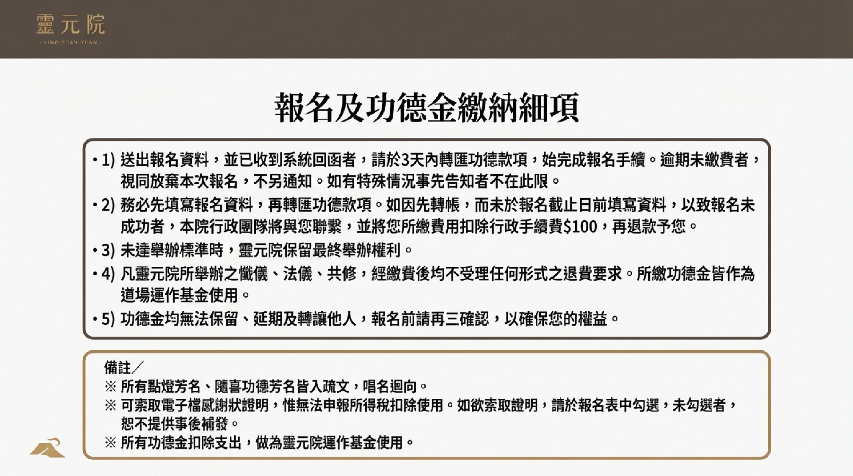
報名及功德金繳納細項
(2)
聯繫方式及轉帳
報名前預先登入、快速管理報名狀態:
BeClass 線上報名系統
2026報名表專用注意事項及聯繫方式圖
(2027-12-31)
(關閉報名)
※
姓名
※
性別
男
女
※
Email
出生年次
--
2026
2025
2024
2023
2022
2021
2020
2019
2018
2017
2016
2015
2014
2013
2012
2011
2010
2009
2008
2007
2006
2005
2004
2003
2002
2001
2000
1999
1998
1997
1996
1995
1994
1993
1992
1991
1990
1989
1988
1987
1986
1985
1984
1983
1982
1981
1980
1979
1978
1977
1976
1975
1974
1973
1972
1971
1970
1969
1968
1967
1966
1965
1964
1963
1962
1961
1960
1959
1958
1957
1956
1955
1954
1953
1952
1951
1950
1949
1948
1947
1946
1945
1944
1943
1942
1941
1940
1939
1938
1937
1936
1935
1934
1933
1932
1931
行動電話
市話
(
)
#
地址
縣/市
基隆市
台北市
新北市
桃園市
新竹市
新竹縣
苗栗縣
台中市
彰化縣
南投縣
雲林縣
嘉義市
嘉義縣
台南市
高雄市
屏東縣
台東縣
花蓮縣
宜蘭縣
澎湖縣
金門縣
連江縣
其它
區域
團報資料
§ 請點此處填寫
團體報名
資料
總金額
***
元
(依據人數計費:每人
元)
※與承辦人員聯繫
※查詢/取消報名
※目前報名數:0
[
查詢]、[
編修]、[
取消]
※同一承辦人員其他活動報名表
本報名表目前關閉報名
若有疑問請洽承辦人員詢問
近期熱門活動...
© 2025 -
關於BeClass
|
隱私權保護暨服務及聲明條款
|
聯絡我們
|
手機模式