

斗南親子館活動報名系統
活動日期: 115年3月7日(六)
活動時間: 上午09:00-12:00
活動對象: 限3歲~學齡前幼兒(108/9/2~112/6/20)
活動地點: 斗南鎮他里霧埤公園
注意事項:
1️⃣ 當天請攜帶幼兒健保卡,以便現場核對身分。
2️⃣ 請於活動開始前完成報到,以利活動準時開始。
3️⃣ 活動進行期間,家長需全程陪同幼兒,共同守護寶貝的安全。
4️⃣ 可於活動前至本館服務櫃台填寫免責聲明同意書,或可先行下載、填寫並於當日繳交。
📍 本次活動為自行前往場地,請家長協助掌握時間並提前出發喔!
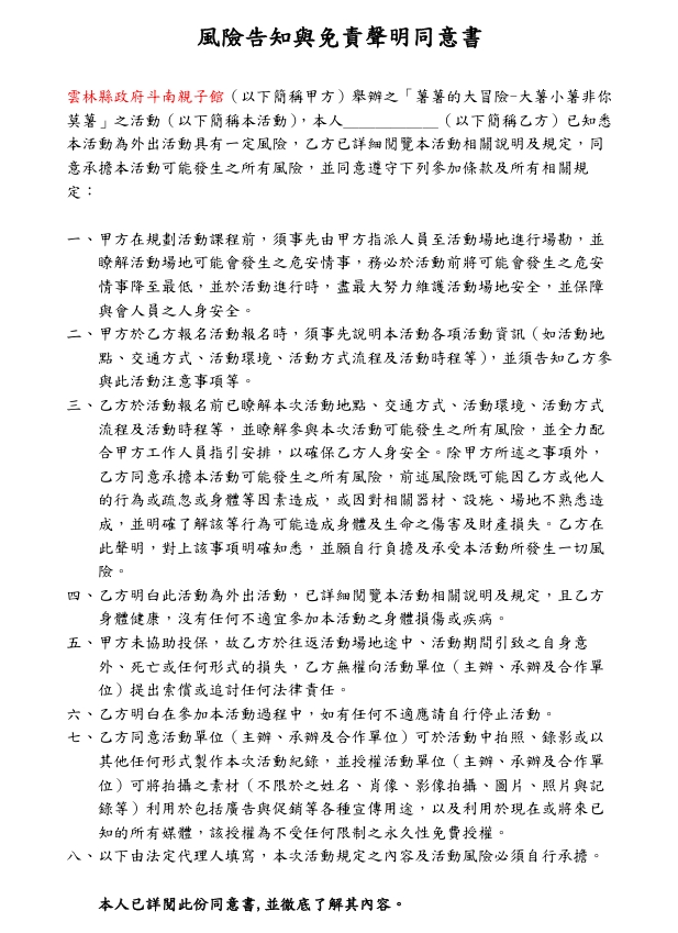
📍 報名活動前,請詳閱上圖免責聲明書,報名視同同意其內容。


近期熱門活動... |