

安寧療護與芳香療法運用研討會
本課程旨在培育能以芳香療法陪伴身心靈的專業照護者,讓香氣成為安寧療護中溫柔而有力量的橋樑。
透過系統化的學習與實務引導,我們將一同探索如何以香氣撫慰痛楚、以傾聽陪伴生命,並在照護過程中實踐尊重與慈悲。
🕯️ 香氣,能療癒的不只是身體
英國皇家護理學院研究證實:
芳香療法可降低焦慮與疼痛,提升病患平靜感與照護連結。
安寧療護之母 Dame Cicely Saunders 說:「療癒,是讓人感受到被愛與被理解。」
🌼 你將學會:
🌿 以香氣撫慰焦慮與恐懼
💧 配製適合安寧照護的精油配方
🤲 用氣味與傾聽,陪伴生命的最後旅程
🕊️ 在照護中實踐慈悲與尊重
💧適合對象
這門課,特別為以下夥伴而設計:
🌿 專業護理師、照護人員、社工師
🌿 芳療師、輔療工作者、心理師
🌿 關懷臨終者或失落家屬的志工與心靈陪伴者
🌿 想將「香氣」化為陪伴語言的你
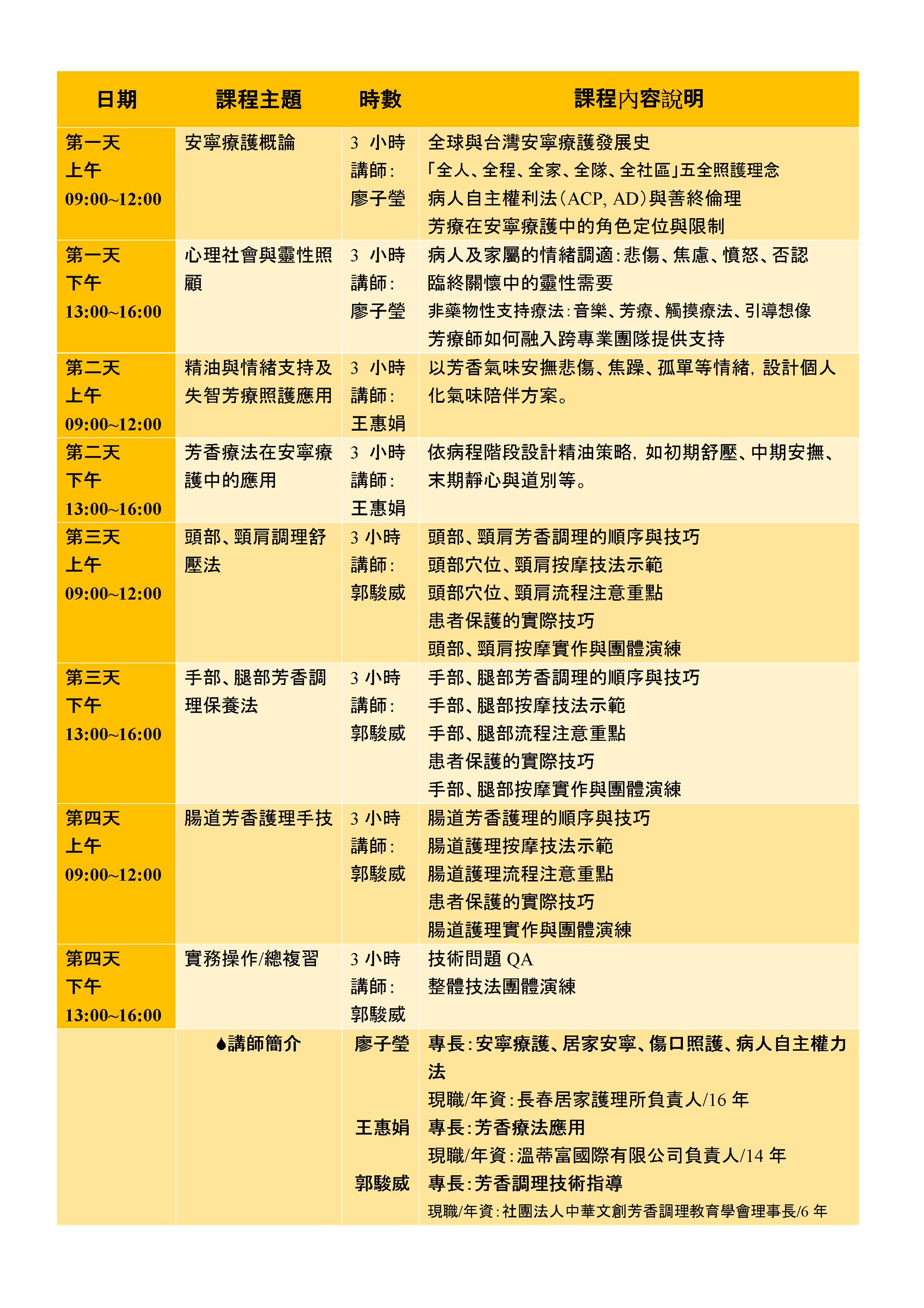
🗓️上課日期:114/12/22、12/29、115/01/05、01/12(共四天|24小時)
🕘上課時間:09:00~16:00
📍上課地點:南投縣竹山鎮延正路5-7號樂安住宿長照機構
💎 原價 NT$36,000
✨ 優惠 NT$28,900
🌿 WE國際芳療團隊會員價 NT$15,000
👥 本課程完成後:媒合專職/兼職職務
👥 主辦單位:
長春居家護理所
👥 協辦單位:
社團法人中華文創芳香調理教育學會
🌸 誠摯邀請
當生命走向靜謐,
讓香氣,成為最溫柔的陪伴。
👉 【立即報名】用香氣開啟你的療癒之路。
付款方式| 匯款:
現場付款
退費說明
課程退費機制:
1.若因個人原因無法參加課程,擬申請退費,退費皆須扣除行政處理費NT$50。
2.開課11天前(含第11天)取消,退課程費用30%(另扣除$50行政處理費) 不含已寄出講義的郵資。
3.開課3~10天前(含第10天)取消,退課程費用50%(另扣除$50行政處理費) 不含已寄出講義的郵資。
4.開課前2日至上課當天取消者,恕無法退費!
5.實體課程若因未達各班基本開班人數,或者主辦單位因素,無法開班,則所繳費用,無條件全額退費。
6.因非人為因素,颱風天災等,活動必須取消或暫停,則依據政府相關單位,人事行政局等發布資訊為準。將以電話或email,另行通知擇期辦理。
7.因國家防疫標準,嚴重特殊傳染性肺炎染疫通報:指定處所隔離時,須提供完整隔離起訖時間通知書(電子版)以資證明,無條件全額退費。


近期熱門活動... |