LOADING.....
免費、快速、簡單,輕鬆製作線上報名系統!
站內搜尋
承辦人員登入
·
註冊
最新活動
·
熱門活動
·
地圖搜尋
·
報名表範例
·
系統問題
·
功能說明
2019「在森林的路上」秋季室內自然手作課程 (週四下午班)
活動日期:2019-10-24
活動說明
野地中藏著許多生物秘密,
這一次我們要將這些祕密帶進教室裡,
讓我們和你說個小故事,
一邊揭開這些有趣的、不可思議的生物寶藏。
每次搭配一個手作活動,
讓您與孩子一同發揮創造力與自然美學,
將美麗的大自然拉進生活中。
室內課程結合主題繪本、專業自然知識引導 與 創意手作
在炎炎夏日中,和我們一起吹著冷氣,展開一次全新的探險。
活動特色:
1.
引導學童用小小的雙手探索自然,認識有趣的生物知識,啟發思考潛能。
3.
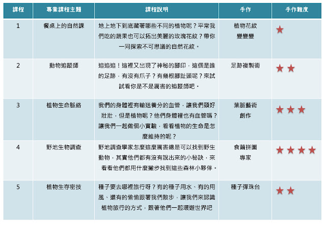
課程規劃:
費用
系列課程:
每組親子家庭學費
400
元(另計材料費
150
元)
/
每堂,一次報名整期五堂優惠價
2650
元。
(
包含講師費、場地費、手作材料費、名牌等相關費用。
)
單堂報名
650
元
(以整期報名為優先,若有名額開放單堂報名
)
注意事項
*因部分手作課程需要耐心與專注力,若孩子未滿五歲,建議未來再
來參與喔,或請家長斟酌孩子狀況給予協助唷。
停課與請假說明
停課說明
•
室內課程為安全場域,停課以人事行政局發佈停班停課訊息為依據,
其他風雨狀態皆不停課
。
•
如因其他自然災害或老師個人因素使課程無法進行,講師最晚將於課程前兩小時於課程群組告知停課。
請假說明
•
費用有固定成本,本次為短期體驗課程,未預留盈餘空間,恕不提供補課,請盡量不要隨意請假唷。
•
請假須於課程2
天前電話簡訊告知以方便準備教材,以維持上課品質。
•
若需請假建議可由
親友或
社團人員替補
當次課程。
退費說明
•講師自行停課,全額退費。
BeClass 線上報名系統
2019「在森林的路上」秋季室內自然手作課程 (週四下午班)
(2019-10-24)
(報名截止)
※
家長姓名
※
EMAIL
※
行動電話
※
家長Fb帳號(建立班級群組用)
確認群組中身份
※
孩子姓名
※
孩子出生年月日
確認年紀用
報名課程內容
報名以整期為優先,若報名單堂請先不要匯款,我們將另行通知是否有名額,謝謝。
整期五堂 (優惠價2650)
單堂課程10/24 (費用650)
單堂課程11/07 (費用650)
單堂課程11/21 (費用650)
單堂課程12/05 (費用650)
單堂課程12/19 (費用650)
※
同意上課照片於FB社團中分享
是
否
※
※已詳閱注意事項與請假補課及退費事項
請假說明:除了臨時病假外,請不要隨意請假。 請假須於課程2天前電話簡訊告知以方便準備教材。代課方式:若需請假則需當日自行找親友代課或至「在森林的路上」社團徵代課家庭。恕不提供其他補課方式。如因人事行政局宣布停班停課或是老師自行停課,則退全額費用。
請選擇
是
※
是否參加過在森林的路上課程
從未參加過
參加過「在森林的路上」動物園班
參加過「在森林的路上」步道班
參加過其他單位步道班
※
請問您如何得知本次課程
在森林的路上社團
在森林的路上粉絲專頁
慢慢走創意空間粉絲專頁
親友推薦
其他
備註
團報資料
§ 請點此處填寫
團體報名
資料
總金額
***
元
(依據人數計費:每人
元)
[
查詢]、[
編修]
、
[X不可取消]
※同一承辦人員其他活動報名表
報名截止
謝謝您對在森林路上的課程支持。
很抱歉由於本課程已達活動上線人數,我們將於課前開始前確認是否有人退出,並通知您遞補上來・
請耐心等候,或是報名其他班級・
近期熱門活動...
© 2025 -
關於BeClass
|
隱私權保護暨服務及聲明條款
|
聯絡我們
|
手機模式